学立智网

 找回密码
 立即注册
mito
查看: 2403|回复: 13

笔记本维修书籍

[复制链接]

4128

主题

23

回帖

1万

积分

QQ游客

积分
13654
发表于 2018-6-20 07:11:39 | 显示全部楼层 |阅读模式
笔记本维修书籍
1.10各大品牌笔记本电脑系列简介.pdf        91.22 KB
  1.20 笔记本基础知识.pdf        11.61 MB
  1.31 Dell_笔记本BIOS设置.pdf        174.72 KB
  1.32 ThinkPad_T410_BIOS设置详解(图文并茂).pdf        1.39 MB
  1.33 戴尔Dell笔记本1525_BIOS设置.pdf        388.21 KB
  1.41 U大师制作启动u盘如何使用ghost安装xp系统.pdf        630.18 KB
  1.42  光盘安装XP系统教程(最详细_傻瓜式讲解).pdf        808.58 KB
  1.50笔记本驱动安装介绍.pdf        424.38 KB
  1.60笔记本摄像头驱动故障解决方案.pdf        330.25 KB
  1.71笔记本拆装工具介绍.pdf        404.72 KB
  1.72 Dell Inspiron 1320 拆机指南.pdf        605.66 KB
  1.73拆卸笔记本液晶屏基本步骤.pdf        297.74 KB
  1.80笔记本的芯片认识.pdf        19.79 KB
  1.90笔记本在windows下刷BIOS 2.pdf        252.44 KB
  2.01主板版号识别.pdf        529.31 KB
  2.01主板版号识别_1.pdf        529.31 KB
  2.02如何看懂笔记本电路图纸.pdf        360.11 KB
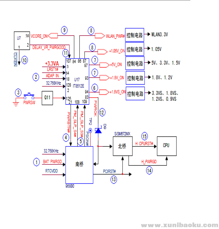
  2.03常见笔记本上电时序.pdf        711.66 KB
  2.04 笔记本电源分部框图及隔离保护电路.pdf        55.28 KB
  2.05   RTC电路详解.pdf        147.70 KB
  2.06 系统供电芯片  RT8206B工作原理介绍.pdf        79.51 KB
  2.07 ASUS笔记本开机过程介绍.pdf        45.11 KB
  2.08 笔记本开机电路.pdf        46.39 KB
  2.09 RT8207内存供电介绍.pdf        135.64 KB
  2.10 Max1718CPU供电芯片介绍.pdf        162.27 KB
  2.10分组供电Max1715.pdf        85.54 KB
  2.11 CPU核心供电芯片介绍: Adp 3205.pdf        222.63 KB
  2.12 CPU核心供电芯片介绍MAX17511.pdf        201.37 KB
  2.13CPU核心供电芯片介绍:Isl6263.pdf        181.28 KB
  2.14笔记本充电电路.pdf        136.02 KB
  3.01笔记本电脑时钟电路介绍.pdf        349.23 KB
  3.02笔记本复位电路介绍.pdf        73.51 KB
  3.03 CPU的寻址过程介绍.pdf        101.78 KB
  3.04笔记本电脑外设电路及接口电路的维修.pdf        1.34 MB
  4.01笔记本标准芯片或接口定义查询.pdf        843.05 KB
  4.02 常见笔记本点位图说明.pdf        435.89 KB
  5.01附录一:笔记本图纸常见缩写.pdf        89.75 KB
  5.02附录二:IBM开机常见报错代码定义.pdf        49.95 KB
  5.03附录三:DELL笔记本FN开机报错代码定义.pdf        34.61 KB
QQ图片20180620071131.png
游客,如果您要查看本帖隐藏内容请回复

楼主热帖
回复

使用道具 举报

0

主题

32

回帖

76

积分

白金VIP

Rank: 7Rank: 7Rank: 7

积分
76
发表于 2018-6-20 09:17:11 | 显示全部楼层
000000000000
回复

使用道具 举报

0

主题

231

回帖

508

积分

贵宾VIP

Rank: 9Rank: 9Rank: 9

积分
508
发表于 2018-7-5 18:20:42 | 显示全部楼层
你好。好好学。请求下载。
回复

使用道具 举报

0

主题

1万

回帖

2万

积分

合伙人代理

Rank: 10Rank: 10Rank: 10

积分
27981
发表于 2018-10-2 21:39:24 | 显示全部楼层
笔记本维修书籍
回复

使用道具 举报

0

主题

3431

回帖

7006

积分

白金VIP

Rank: 7Rank: 7Rank: 7

积分
7006
发表于 2018-11-1 19:32:18 | 显示全部楼层
学习了,不错,讲的太有道理了!谢谢虚拟宝库网分享!
回复

使用道具 举报

0

主题

1万

回帖

3万

积分

体验VIP

Rank: 7Rank: 7Rank: 7

积分
31423
发表于 2019-2-6 00:08:51 | 显示全部楼层
笔记本维修书籍

回复

使用道具 举报

0

主题

3964

回帖

8562

积分

贵宾VIP

Rank: 9Rank: 9Rank: 9

积分
8562
发表于 2019-5-22 21:56:16 | 显示全部楼层



                                            藏起来的小尾巴,不让你看!  
    回复

    使用道具 举报

    0

    主题

    2924

    回帖

    6228

    积分

    贵宾VIP

    Rank: 9Rank: 9Rank: 9

    积分
    6228
    发表于 2019-7-26 17:07:34 | 显示全部楼层
    1111111111111
    回复

    使用道具 举报

    0

    主题

    2万

    回帖

    4万

    积分

    禁止访问

    积分
    41608
    发表于 2021-6-1 10:12:10 | 显示全部楼层
    提示: 作者被禁止或删除 内容自动屏蔽
    回复

    使用道具 举报

    0

    主题

    1万

    回帖

    3万

    积分

    贵宾VIP

    Rank: 9Rank: 9Rank: 9

    积分
    37568
    发表于 2021-6-4 05:02:54 | 显示全部楼层
    笔记本维修书籍
    回复

    使用道具 举报

    QQ|Archiver|手机版|学立智网

    GMT+8, 2025-12-18 03:49 , Processed in 0.268265 second(s), 44 queries .

    Powered by Discuz! X3.4

    © 2001-2023 Discuz! Team.

    快速回复 返回顶部 返回列表